研究生第二党支部举办国奖经验分享交流活动
正值毕业生们为毕业论文奋战之时,为更好的服务同学们的科研生活,研究生第二党支部于2023年11月18日举办了“朋辈领航,国奖分享”党日活动,邀请优秀党员同学以及国奖获得者分享科研论文写作的经验和感想。鉴于部分同学在外实习,活动形式为线上分享交流,全体研究生党员参加此次会议。

首先,支部书记尤希舟介绍本次活动开展的目的和意义,并介绍了本次作分享汇报的同学——21级数学专业的庞碧玉同学。
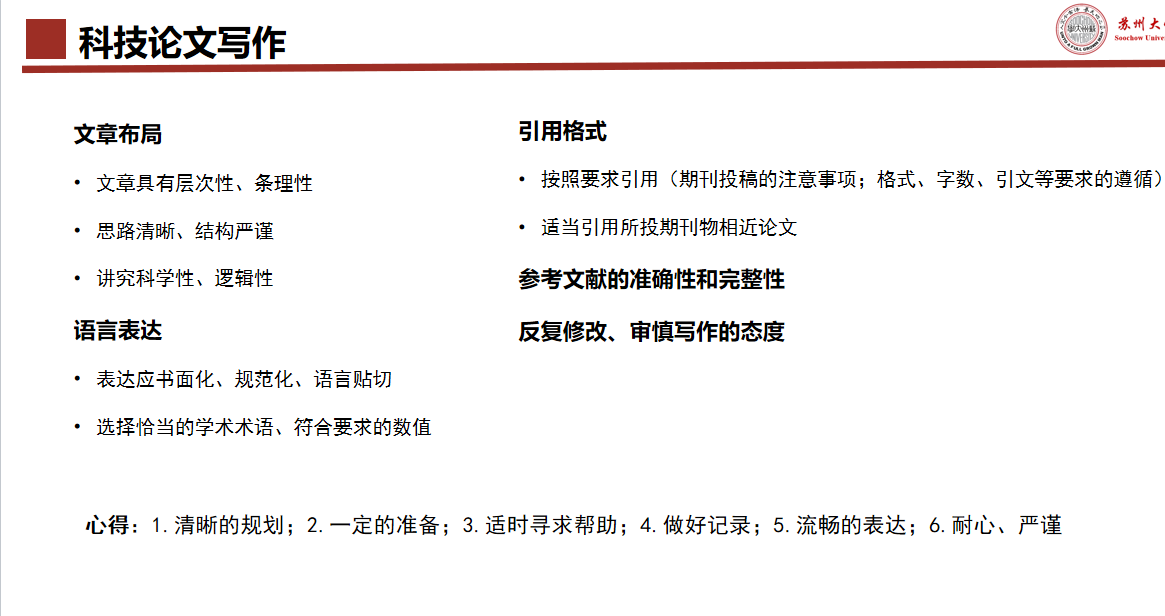
庞碧玉同学从参加学术报告,论文成果、论文写作三个方面分享自己的经验,在科研过程中首先要学会搜索自己需要的文献,在读文献方面,她给出的意见是,看师兄师姐的文章和研究领域上的开创性研究的文章,了解新的科研动态,才能对自己领域有更深的把握。

并且指出科技论文写作中的语言表达,参考文献的准确性和完整性,一篇论文的完成需要审慎写作,反复修改。在写作过程中,要多与导师和朋辈交流,碰撞思想火花,汲取科研养分。另外,论文写作是个耗时较长且磨练意志的过程,要不断给自己信心,坚定科研目标并为之不懈努力。

会后,同学们进行了深入的科研交流,本次交流会加强了支部内党员间的联系与学习,拓展了同学们的学术视野,对同学们的毕业论文写作也有一定帮助。
(图文:王佳鑫)